一、绩效考评概述
绩效考评是指考核人对照工作目标或绩效标准,选择合适的考评方法,评价被考核人的工作任务完成情况、工作职责履行程度和个人发展情况,并且将考评结果反馈给被考核人的过程。这是通过系统的方法对员工行为的实际效果及其对企业的贡献、价值进行考评。绩效考评的实施有利于推动组织朝良性方向发展,把员工的行为引导到促进战略目标实现的“主航道”上来,确保组织和员工共同受益的“双赢”。
(1绩效考评的常用方法
1基于经验的绩效考评方法
基于经验的绩效考评是指对员工的考评更多的是凭借直接领导的个人经验进行评价,只有对员工本人及其工作比较熟悉,才会起到应有作用。常用方法有排序法、评价量表法二种:①排序法是指员工的绩效是通过与其他员工的绩效进行比较来评价的方法,通过员工之间系统地排序而不是评分,排序形式有简单排序、配对比较、强制分布等方法,花费的时间和精力较少,简便易行,因此得到广泛应用;②评价量表法是指通过设计量化指标对员工的绩效进行考评的方法,因为开发成本低,几乎适用于所有的工作,由于分数或刻度没有明确的规定,容易出现偏松或偏紧倾向。基于经验的绩效考评方法适用于组织规模不大、直接领导熟悉业务并且能够直接观察到员工工作行为的场合。
2基于岗位职责的绩效考评方法
公司的年度经营目标与工作计划都需要通过岗位功能才能够得到落实,并以岗位目标与任务的达成作为实现手段。基于岗位职责的绩效考评方法有行为锚定等级评价法、关键事件法等。
3基于战略的绩效考评方法
基于战略的绩效考评方法为公司的战略解码与实施提供一种路径,促使战略决策不断地由设想转化为具体行动措施的转变。基于战略的绩效考评方法主要有目标管理法、关键绩效指标法、平衡计分卡法等。
4提倡参与的绩效考评方法
提倡参与的绩效考评主要是指360度绩效考评法,通过向被考评者提供全面信息反馈帮助被考评者不断提高其职业能力和绩效水平。
(2绩效考评周期
1定期考评和不定期考评
定期考评又称为阶段性考评,是指按照一定的时间和既定的项目对员工进行考评。不定期考评又称为平时考评,是指管理者对员工的日常工作状况的考评。通过不定期的考评,可以了解员工在日常工作中的能力发挥程度、工作努力程度和工作业绩大小,为定期阶段考评积累材料。
2不同层级员工的绩效考评周期
高层管理者的绩效考评周期,通常以年度为单位,同时结合半年度考评作为阶段性成效检验,效果会更好;中层主管的绩效考评周期,一般以季度为单位进行考评,如果HR熟练运用绩效考评方法,可采用月度考评方式,应根据管理需要进行设定或调整;基层员工的考核周期,通常采用月度考评方式。
一般而言,月度考评是绩效考核周期的最小单位,尤其是对于月薪制员工来说,如果以周或日考核员工,除了增加工作量之外,还会增加员工的抵触情绪。
在考评周期的确定上应注意以下几点:一是在考评期内,员工应该已经完成了自己的工作;二是考评时间的选择,应注意避开员工的工作高峰;三是针对不同层级员工的绩效考评周期,可以一致,也可以不一致。
二、绩效考评参与者的职责
传统观念认为,绩效考评是人力资源管理部门的职责,与其他部门管理者没关系。但随着现代绩效管理的发展,绩效考评作为企业经营管理中的一项多边活动,会涉及到不同部门的工作,各部门管理者要有全员绩效管理思想,通过合理的职责分工、相协作,共同做好绩效管理。
(一)绩效负责人
1制定绩效考评体系。绩效负责人要根据不同部门实际情况,制定一个符合企业管理要求的绩效考评办法,绩效考评办法的好坏将直接影响到绩效评价的最终实施效果。
2组织考评者培训。培训目的是让考评者正确理解绩效考评计划、考评过程和考评标准。公司范围内的考评标准“一盘棋”能够有效地避免考评者的各种主观错误。
3对考评结果进行分类归档。绩效负责人收到各部门提供的绩效考评反馈资料,及时对考评结果进行分类、统计分析、审核存档,为管理者经营决策提供参考。
4监督和指导绩效考评体系的落实实施等。
(二)直接主管
1与下属共同设计绩效指标,通过双方沟通与员工达成绩效目标协定。
2在收到员工的绩效考评表格后,以事实为依据,按照绩效考评标准,对员工的工作进行逐项评分并做出评价。
3及时向员工提供绩效反馈,随时记录员工绩效情况及收集相关资料。
4与员工进行考评结果面谈,提出改进意见或建议。
(三)员工
1协助直接主管确定绩效考评目标。在绩效指标的设计阶段,被考评人要与考评人积极配合,双方进行有效沟通,制定客观的、有挑战性的绩效标准。
2进行自我评价与绩效改进。员工对照绩效考评表的要求,对自己的各项工作表现进行评分,发现需要改进之处,及时改善。
3申诉。员工对绩效考评结果不满意时,可以通过申诉渠道进行申诉等。
三、绩效考评者的培训
考评者的主观失误过多是导致绩效考评失败的主要原因之一。常见失误如下:
1近期效应:考评者以近期发生的事件所形成的印象就作为判断的基础,只根据被考评者最近的行为进行评价而导致的误差。
2晕轮效应:考评者往往会因为被考评者在某一特性上得到高分而高估其他特征导致的误差。
3与我相似误差:考评者对和自己具有相似特征和专长的被考评者给予较高评价而导致的误差。“近朱者赤”是管理中的一种常见现象,
4人际关系误差:考评者把被考评者与自己的关系好坏作为评价依据而导致的误差。
5中间趋向误差:考评者倾向于把多数被考评者都评为中等而导致的误差。
6过分宽容误差:考评者考评时过于宽容,打分过高而导致的误差。
7过分苛刻误差:与过分宽容误差相反,考评者打分过低而导致的误差。
8对比效应误差:考评者倾向于通过将被考评者与其他员工比较来对其评价,而不是根据工作要求评价而导致的误差。
9世俗偏见误差:考评者对某些群体存在固有好恶偏见而导致的误差。
为了避免上述问题,公司在考评工作正式开始之前,要对考评者进行培训,包括:考评目的,如何采用合适考核方法,如何发挥主管职能实现绩效持续改善等。
四、绩效考评的信息收集
(一)收集绩效信息之目的
考评者为了在绩效考评中有充足的客观依据,在绩效实施的过程中,需要对被考评者的绩效信息持续进行记录和收集。比如,要将一个员工的绩效结果评为“优、良、中、可、差”,应有证据做支持,用事实说话。这些信息既可以作为对员工绩效进行评价的依据,也可以作为员工技能改进、绩效提升和职位调整、加薪等人事决策的依据。甚至在员工对绩效考评结果产生争议时,可以利用这些记录在案的事实依据作为仲裁依据,既可以保护企业的利益,也可以保护当事员工的利益。
(二)收集绩效信息的方法
为了保证信息收集工作的质量,不同的绩效信息收集需要采用不同的方法,主要有工作记录法、观察法、抽查或检查法、他人反馈法、关键事件法等。
1工作记录法
工作记录法是指通过工作记录的方式将员工的工作表现和结果记录下来的方法。管理者在对一些需要详细工作记录的工种进行监控时,应使用工作记录法收集信息。比如,对于财务、销售、生产、服务等方面的有关数量、质量、时限等相关信息的收集需要使用工作记录法;管理者应规定相关人员及时填写原始记录单,定期进行统计分析和汇总。为了提高工作效率,在条件允许的情况下,可以使用电子表格或绩效信息系统收集信息,以便存储、统计分析和汇总。
2观察法
观察法是指管理者直接观察下属的工作表现。管理者常常采用“走动式管理”的方式,到工作现场进行不定时的考察以获取第一手绩效信息。
3抽查或检查法
抽查或检查法常常与工作记录法配合使用,管理者通过对绩效信息进行抽查或检查以确保原始信息的真实性。
4他人反馈法
他人反馈法是指员工的某些工作绩效不是管理者可以直接观察到的,也缺乏日常的工作记录,在这种情况下就可以采用他人反馈的信息。比如,行政后勤人员的服务质量可以从其他部门那里了解信息。
5关键事件法
关键事件法是指管理者在绩效管理过程中,对员工表现特别突出或有异常失误的关键性事件进行记录,为管理者对业绩突出者及时进行奖励、对重大问题者及时进行辅导或纠偏做准备,也可以作为绩效评价和绩效改进提供依据。
信息收集方法运用是否正确,直接关系到信息质量,最终影响到绩效管理成败。因此,在实际操作中,通常是几种方法交叉使用。
(三)收集绩效信息的内容
收集绩效信息会耗费大量人力、物力、时间和精力,应按照绩效指标的要求,有选择地收集信息。基本信息的来源可以分为三类:①来自财务报表或绩效记录的信息,以财务指标居多;②由管理者通过观察得到的信息,以市场营销类指标居多等;③来自他人评估的信息等。在收集信息的过程中,属于“关键事件”信息需要特别关注,比如记录的员工的典型成功、失败关键等事件。
五、绩效考评的重点
(一)部门绩效考核重点
部门或团队的绩效考核需要从多维度进行全面思考,包括工作业绩、团队行为等。
1工作业绩
1工作业绩是指从工作质量、工作数量、工作效率等方面进行考核。比如财务指标完成情况、项目计划完成的进度和质量等。
2履职情况是指从部门职能与定位需要承担的工作任务,有无完成预期目标等方面进行考核。
2团队行为
1企业价值观的践行情况,团队内部工作氛围、团队精神面貌。
2团队合作情况。团队与团队之间的工作上的合作等。
(二)岗位绩效考核重点
岗位的绩效考核更多侧重于“人”的因素,包括工作业绩以及能力态度等。
1工作业绩
1工作业绩是指从岗位目标完成的质量、数量、效率等方面进行考核。
2岗位履责是指从基于岗位职责的践行情况,有无完成预期目标进行考核。
2能力态度
1品德态度。包括职业道德,包括纪律性、责任感和工作积极性等。
2专业能力。包括专业知识、业务技术、组织管理能力等。
3适应度。员工在担任某一职位与其人品、性格、能力是否相适应等。
【知识拓展:职能服务部门的非量化的指标考核】
职能服务部门的绩效考核应强调评估过去、引导未来。公司要把职能服务部门的绩效考评做好,必须打破传统旧观念,树立新观念。
传统旧观念认为职能服务部门就写报告做报表,没有产生实际的价值。比如,有人认为人力资源部就是做员工招聘、培训宣传、工资发放等工作,只要工作没做好,背后就有人说“人事部尽不干人事”;财务部做的是记帐算帐和费用报销等工作。行政管理部被认为是“开开灯,关关门,打个灯笼送个人”等。
新观念认为:职能服务部门是总经理的“左膀右臂”,“左膀”是财务,“右臂”是人力资源;其他职能服务部门都是保驾护航的部门。因为当公司规模小的时候,核心部门是销售、生产、研发、设计等直接创造利润和现金流的部门;当公司走上正轨,规模越来越大,职能服务部门通过管理创造效益就显得非常重要了。比如财务管理部门要发挥筹资、用资、耗资、分配等管理职能,保证生产经营所需的各项资金,监督检查各项资金的使用情况等;人力资源部不仅要做人力资源规划、招聘、培训、绩效评估与激励,还要为员工设计职业生涯规划、人才梯队建设、制定和监督实施人力资源发展的各项规章制度等工作;行政部门做好后勤服务工作能够更好地为员工创造良好的生活和工作环境等。
那么,如何考核职能服务部门的工作呢?建议采用两张白纸法。
第一张白纸发给一线业务部门,让他们提出当下工作中最迫切的需求是什么?希望职能服务部门提供什么的支持?
第二张白纸发给自己的上级领导,询问上级领导当下对职能服务部门的管理要求是什么?让上级领导引导大家努力工作,使大家明确工作目标和努力方向。
通过这种方法就能够找到指标项,如果是量化指标,考核起来比较容易;如果是非量化的指标,需要采用集体评议模式。集体评议一般是由各级部门负责人带领本部门主要下级主管,对下级部门员工进行绩效评议,确定绩效考核结果,该结果再报上级部门审核批准的过程,从而避免“一言堂”存在的问题。
六、各层级员工的绩效考评重点
(一)高层管理者考核
高层管理者是指对整个公司的管理负有全面责任的人。主要职责是制定组织的总目标、总战略,掌握组织的大致方针,并评价整个组织的绩效。高层管理者包括董事长、总经理、副总经理、财务负责人等主管。
高层管理者的考核一般采取量化考核与绩效述职相结合的方式,由财务管理部、人力资源部或安全环保部等单位提供数据支持,各条线副总经理向总经理述职,总经理向董事会述职。由于高层管理者负责的是公司的整体战略规划,从决策到效果的转化周期较长。对高层管理者的考核一般采取年度考核的方式,在强调目标经营结果的基础上,偏重其战略规划、组织能力、对未来的洞察能力、全局意识、领导能力等软要素考核。

表3-1 XX公司总经理绩效考核表(示例)
考核方向 | 指标名称 | 权重 | 目标 | 实际达成 | 得分 |
财务层面 | 年度利润总额 | 15% | |||
净资产增长率 | 15% | ||||
主营业务收入增长率 | 15% | ||||
总资产周转率 | 5% | ||||
内部运营层面 | 公司战略目标完成率 | 20% | |||
客户层面 | 市场占有率 | 10% | |||
品牌价值增值率 | 10% | ||||
学习与发展层面 | 核心员工保有率 | 10% | |||
小计 | 100% | ||||
一票否决项(发生得分清零) | 重大生产安全事故 | ||||
重大环境责任事故 | |||||
刑事、民事、行政等相关国家机关处罚 | |||||
综合得分 |
(二)中层管理者考核
中层管理者是指处于高层管理者和基层管理者之间的一个或若干个中间层次的管理者。中层管理者是公司经营战略、各项计划和各个决策方案能够顺利实施的重要支柱,主要职责是贯彻执行高层管理者所制定的重大决策,监督和协调基层管理者的工作。中层管理者包括财务经理、人力资源经理、生产经理、营销经理、项目经理等主管。一般采用月度(或季度)打分考评,年度以KPI考核+述职模式为主。

表3-2 XX公司人力资源部经理的绩效考核表(示例)
项目 | 考核指标 | 目标 | 权重 | 指标定义 | 实际达成 | 得分 | |
主项考核 | 定量指标 | 绩效考核完成率 | 100% | 20% | 完成各部门关键岗位管理干部绩效考核,建立健全绩效考核体系 | ||
净利润达成率 | 100% | 20% | 实际净利润÷目标净利润 | ||||
招聘满足率 | 90% | 10% | 高于目标时:【1+(实际-目标)÷目标】X100% 低于目标时:【1-(目标-实际)÷目标】X100% | ||||
培训计划完成率 | 24次/年 | 10% | (实际培训次数÷24)X10,未完成每次扣1分 | ||||
人力费用率 | 90% | 5% | 人力费用额÷销售额 | ||||
部门费用控制 | 100% | 5% | 1-实际费用÷预算费用 | ||||
定性指标 | 岗位职责履行 | 100% | 30% | 权重要进行二次分配: 1.总经理交办事务落实情况及执行率:20%; 2.销售中心协同、技术协同:20%; 3.重要岗位人员的职业规划规划和人才梯队建设:20%; 4.减员增效目标,定员定岗:20%; 5.销售岗位的末位调整:20%。 | |||
小计 | 100% | ||||||
一票否决项(发生得分清零) | 重大刑事、民事、行政等相关国家机关处罚 | 受到重大刑事、民事、行政等相关部门的处罚,金额超过 万元,或者被限制人身自由等事项。 | |||||
合计 |
(三)基层管理者考核
基层管理者通常是指给下属作业人员分派具体工作任务,直接指挥和监督现场员工的日常工作的人员。比如班长、小组长等。基层管理者的绩效考核以结果为导向,重点在于工作目标完成、现场的工作任务完成等方面。

表3-3 XX车间班组长绩效考核表(示例)
序号 | 项目 | 指标 | 细则 | 权重 | 得分 | 考评人 | |
1 | 产量订单完成率 | ≥90% | 1.本月计划完成XX吨,实际完成XX吨;完成率XX% 2.每上升1%加1分,每下降1%扣1分 | 30% | |||
2 | 人工成本 | XX元/吨 | 1.计划完成XX元/吨,实际完成XX元/吨 2.每下降1%加1分,每上升1%扣1分 | 15% | |||
3 | 质量 | 验收合格率 | 100% | 1.按日考核,每次不合格扣3分,扣完为止 | 15% | ||
客户投诉 | 0次 | 1.因车间生产问题造成客户投诉,每起扣5分 | 10% | ||||
4 | 安全生产零事故 | 0 | 1.安全生产0事故,每发生一起扣10分 | 10% | |||
5 | 员工满意度 | / | 1.工龄1个月以上员工,每流失1人扣1分,扣完为止 2.班组内自主新招员工工作满1个月以上,每增加1人加2分(封顶加10分) 3.员工申诉,经核实,每次扣1分 | 10% | |||
6 | 日常管理与现场5S | / | 1.车间现场与下班后的工作现场均按规定整做好5S,品管部每次检查发现不合格扣1分,拒不整改再扣1分 2.领导、客户参观,发现不合格,每次扣5分 3.控制车间劳保用品、易耗品,超标扣2分 | 10% | |||
合计 | 100% |
(四)基层员工考核
基层员工是指直接从事具体工作的担当者、操作者和作业者,也是具体工作实施的执行者和完成者。对于基层员工的绩效考核要以责任结果为导向,覆盖日常工作职责、工作任务完成情况、工作能力与工作态度等方面。

表3-4 XX公司人事行政专员绩效考核表(示例)
项目 | 序号 | 考核项目 | 基准目标 | 分值 | 达成情况 | 考核分数 |
工作 任务 (70%) | 1 | 人员招聘、培训、薪资核算等工作 | 严格执行人力资源管理的各项制度,按照计划推进招聘、薪资核算等相关工作 | 20 | ||
2 | 文档管理 | 服务中心档案完好、无遗漏;符合要求;方便查阅 | 15 | |||
3 | 各类会议的安排 | 妥善安排会议的地点、规模、形式、需求,能确保会议按计划实施 | 10 | |||
4 | 各类办公设备及办公用品的管理 | 严格执行公司的相关管理流程;建立明确的固定资产及办公用品清单,各类办公设施的维护 | 10 | |||
5 | 宿舍管理 | 宿舍管理符合公司规定 | 10 | |||
6 | 办公环境监督 | 办公环境整齐、整洁 | 5 | |||
工作 态度 (15%) | 1 | 服务意识 | 能以客户服务为己任,始终被客户所信任 | 5 | ||
2 | 团队精神 | 除完成自己的本职工作,能不计较个人得失,积极协助其他部门和同事共同达成工作目标 | 5 | |||
3 | 工作效率 | 任何工作都按时保质、保量完成,且从无怨言、无牢骚 | 5 | |||
工作 能力 (15%) | 1 | 表达力 | 具有良好的公文写作及准确表达自己见解的能力 | 3 | ||
2 | 协调能力 | 协助服务中心经理处理好与开发商、政府部门、业主及物业使用人的关系;处理好本管理处和其他部门之间的关系 | 3 | |||
3 | 执行力 | 具有正确理解上级工作意图,有效计划实施计划的能力 | 3 | |||
4 | 问题解决能力 | 灵活应变,及时解决问题 | 3 | |||
5 | 协作 | 对他人工作请求从无怨言、畏难从不发牢骚 | 3 | |||
合计 | 100 | |||||
加分项 | 1.提出建议,公司有采纳的,每项加1分 | |||||
2.其他有特殊贡献的,视情况加分,但需上级领导核准。 | ||||||
总计考核得分 |
七、主管的年度述职
公司对中高层主管的阶段性绩效考核,通常采用述职制度+KPI考核制度。通过这种方式能够促进中高层管理者在目标设立之初就会配合公司的战略目标或年度经营计划要求,理清思路,抓住工作重点,采取措施提高成功的概率。
在一个考核周期结束后,公司组织中高层主管述职会议,让述职者向述职评价委员会做业绩回顾报告。使公司能够直观了解各层级的述职者的绩效完成情况,对述职者的业绩成果和综合能力做出更为全面、准确、客观的评价,有助于公司与述职者之间就业绩目标、实施策略、影响业绩目标达成等因素达成共识,及时发现问题并解决问题。
(一)述职评价委员会
述职评价委员会,一般由公司总经理、高层管理者、外部专家顾问等组成。
(二)管理者述职的内容
管理者述职的主要内容包括:目标承诺陈述、主要业绩分析、重要问题分析、面临市场竞争的挑战与机会、绩效改进的要点与措施、能力提升的要点、需要得到的支持与帮助、目标调整及新目标的确定等。
(三)管理者述职的程序
1在考核周期结束时,由总经理组织召开管理者述职报告会。参加人员包括述职评价委员会成员、一级部门负责人、述职者的直接主管等。
2被考核者在述职报告会之前,填写述职表,会议组织者将述职表和被考核者年初制定的策略目标表复印多份,发给述职评价委员会每一位成员。
3被考核者首先进行述职,述职时间在15~30分钟。随后回答述职评价委员会和与会人员提出的问题,回答问题时间为15~30分钟。
4被考核者答辩结束后,述职评价委员会成员根据述职报告情况对被考核者作出评价、核算得分,并填写述职评价表,统一交给会议组织人员。述职报告会结束后,由述职评价委员会共同讨论,给出最终综合评价、确定等级并填写《中高层管理者述职表》。
5考核的最终结果交回给被考核者,经双方确认后生效,递交由人力资源部负责存档管理。

表3-5 XX公司中高层管理者述职表(示例)
姓名 | 部门 | 职务 | 考评期间 | 年 月 至 年 月 | ||||||
一、业绩达成的KPI指标(权重:70%) | ||||||||||
序号 | KPI指标 | 指标类别 | 指标说明 | 目标值 | 挑战值 | 权重 | 达成情况自评 | 达成情况评价 | ||
被考评者自述 | 得分 | 述职评价小组评价 | 得分 | |||||||
二、管理要项(权重:10%) | ||||||||||
序号 | 管理要项 | 衡量方法 | 衡量标准 | 权重 | 述职评价小组评价 | 得分 | ||||
管理要项的具体内容说明(可采用附件): | ||||||||||
三、能力改进与工作创新(20%) | ||||||||||
项目 | 权重 | 自我总结 | 考评者评语及下期工作期望 | 得分 | ||||||
行为能力改进 | 10% | 评语: | ||||||||
期望: | ||||||||||
工作创新 | 10% | 评语: | ||||||||
期望: | ||||||||||
四、考评得分 | ||||||||||
五、加减分项 | ||||||||||
六、综合得分 | ||||||||||
7等级评定 A:优秀、B:良好、C、合格、 D:需要改进、E、不合格 | 等级: | 考核者签名: | 被考核者签名: |
说明:述职报告填写要点
1业绩达成的KPI指标是指报告考评期内业绩完成情况,并与同期水平相比明确工作的进步情况,审视全年目标、标明目标的达成程度,说明差距和原因。
2管理要项情况是指承担不同职责的部门,根据自己部门的情况对KPI指标完成的支持情况,可以作为KPI考评的有效补充。
3能力改进与工作创新指标是指个人在工作能力改进与工作创新方面的完成情况,说明存在差距和原因,以及下一个绩效考核周期工作期望。
4例外加减分是指非职务因素方面的重要贡献或损失损害等。比如获得省市级奖项的加分、出现生产安全事故等。
八、360度评估反馈
360度评估反馈法又称全方位考核法,是指由与被评估者有密切关系的人,包括被评估者的上级、同事、下属和客户等,分别匿名对被评估者进行评估,通过汇总各方面的意见,清楚考核对象的长处和短处的考核办法。
(一)全面反馈绩效评价主体与客体
自我评价即评价自己,是指管理者让员工针对自己在工作期间的绩效表现,或根据绩效表现评估其能力和并据此设定未来的目标。当员工对自己做评估时,通常会降低自我防卫意识,了解自己的不足,进而愿意加强或补充自己的尚待开发与不足之处。
同事的评价,是指通过同事互评绩效的方式来达到绩效评估的目的。对有些工作而言,有时上级与下属相处的时间与沟通机会,反而没有下属彼此之间多。在这种上级与下属接触的时间不多,彼此之间的沟通少的情况下,上级要对部属做绩效评估也就比较困难。但下属彼此间工作在一起的时间很长,他们相互之间的了解反而会比上级与部属更多。他们之间的互评,反而能够比较客观。事实上,部属之间的互评能够让彼此知道自己在人际沟通这方面的能力。
下属对上级的评价,是指由下属来评估上级,管理者通过下属的反馈,清楚地知道自己的管理能力有什么地方需要加强。若自己对自己的了解与部属的评估之间有太大的落差,管理者要针对这个落差,深入了解其中的原因进行改进,大有裨益。
上级对下属的评价,是指下属的绩效评估工作由上级管理者来做。作为上级管理者要善用绩效评估的结果作为指导部属,发展部属潜能的重要工具。
公司有时候会成立一些跨部门项目团队,导致一些员工同时会与很多主管一起共事。在这种情况下,可以将多主管、矩阵式的绩效评估方式纳入绩效评估系统之中。
(二)操作要点
1准备阶段
准备阶段的主要目的是使所有相关人员,包括所有评估者与被评估者,以及所有可能接触或利用评估结果的管理者,正确理解实施360度评估之目的和作用,建立起对该评估方法的信任。
2评估阶段
1组建360度评估反馈团队,但要注意评估要征得被评估者的同意,这样才能保证被评估者对最终结果的认同和接受。
2对被评估者进行360度评估反馈技术的培训,使大家熟悉并能正确使用该技术。
3实施360度评估反馈。分别由上级、同级、下级、客户和本人按各个维度标准进行评估。最好是采取匿名的方式,必须严格维护填表人的匿名权以及对评估结果报告的保密性。经研究表明,在匿名评估的方式下,人们往往愿意提供更为真实的信息。
4统计并报告结果。在提供评估报告时应注意对评估者匿名需要的保护,相关管理部门针对反馈的问题应制定相应改善措施。
3反馈和辅导阶段
通过来自各方的评估反馈,使被评估者更加全面地了解自己的长处和短处,清楚地认识到公司和上级对自己的期望及目前存在的差距。经调研发现,公司在第一次实施360度评估和反馈工作时,最好请专家或顾问开展一对一的反馈辅导谈话,指导被评估者如何去阅读、解释并充分利用360评估和反馈报告。请外部专家或顾问来做容易形成一种“安全环境”(即不用担心受惩罚、泄密等)氛围,有利于相互之间的深入交流。

表3-6 360度绩效考核表(示例)
被考核人: 所在部门: 岗位名称: | ||||||
序号 | 考核指标 | 权重 | 评分标准 | 分数 | 自评 | 审核 |
1 | 专业知识 | 15% | 具有非常丰富的专业知识,并能完全发挥完成任务 | 15 | ||
具有相当的专业知识,并能充分发挥完成任务 | 13 | |||||
具有一般的专业知识,能符合职责需要 | 11 | |||||
专业知识不足,影响工作进度 | 8 | |||||
缺乏专业知识,无成效可言 | 5 | |||||
2 | 工作效率 | 20% | 工作效率极其高,具有卓越创意 | 20 | ||
能胜任工作,工作效率高 | 17 | |||||
工作不误期,表现符合要求 | 14 | |||||
勉强胜任工作,无突出表现 | 10 | |||||
工作效率低,时常出错 | 7 | |||||
3 | 团队精神 | 15% | 与他人协调无间,善于协调与沟通且卓有成效 | 15 | ||
爱护团体,常协助别人。 | 13 | |||||
肯应别人要求帮助他。 | 11 | |||||
仅在必要与人协调时才与人合作。 | 8 | |||||
精神散漫,不肯与人合作。 | 5 | |||||
4 | 工作态度 | 10% | 无需督促,能主动自发做事 | 10 | ||
具有积极性,能自觉完成任务 | 8 | |||||
基本上能积极工作 | 7 | |||||
对工作不太热心 | 5 | |||||
消极应对 | 3 | |||||
5 | 成本意识 | 10% | 成本意识极其强烈、能积极节省,避免浪费 | 10 | ||
具有成本意识,尚能节省 | 8 | |||||
尚有成本意识,尚能节省 | 7 | |||||
缺乏成本意识,稍有浪费 | 5 | |||||
成本意识欠缺,以致常有浪费 | 3 | |||||
6 | 责任心 | 10% | 较强的责任心,能彻底达成任务,可以放心交付任务 | 10 | ||
有责任心,能顺利完成任务,可交付工作 | 8 | |||||
尚有责任心,能如期完成任务 | 7 | |||||
责任心不强,需要人督促,方能完成任务 | 5 | |||||
欠缺责任心,时时督促,亦不能如期完成任务 | 3 | |||||
7 | 纪律性 | 5% | 遵章守纪,原则性强,企业利益高于一切 | 5 | ||
政策水平高,说话办事干脆利落,原则性强 | 4 | |||||
遵守规章制度,能规劝他人做好工作,服从领导安排。 | 3 | |||||
有时违反规章制度,服从领导的安排。 | 2 | |||||
不遵守规章制度,不服从领导安排,我行我素。 | 1 | |||||
8 | 积极性 | 5% | 奉公守法,足为他人楷模 | 5 | ||
热心工作,支持公司方面的政策 | 4 | |||||
对本身工作感兴趣,不于工作时间开无聊玩笑 | 3 | |||||
工作无恒心、精神不振,不满现实 | 2 | |||||
态度傲慢,常唆使别人 | 1 | |||||
9 | 创新能力 | 5% | 不断接受新事物、新观念,善于创新进取 | 5 | ||
一贯创新,并能灵活运用到工作中 | 4 | |||||
能够主动考虑深层次问题,乐于发表创新思想 | 3 | |||||
偶尔有创新思想或独到见解 | 2 | |||||
因循守旧 | 1 | |||||
10 | 发展潜力 | 5% | 学识、涵养俱优,极具发展潜力 | 5 | ||
具有相当的学识、涵养,具有发展潜力 | 4 | |||||
稍有学识、涵养,可以培养训练 | 3 | |||||
学识、涵养稍有不足,不适合培养训练 | 2 | |||||
学识、涵养欠缺,不具备发展潜力 | 1 | |||||
合计 | 100% | |||||
评价者: 上级管理者 | 日期: 年 月 日 |
九、常规26种绩效考评法概述
绩效评价方法有很多种,在这里梳理了常规的26种绩效考评法。大家可以根据管理需要,采用合适评价方法,确保绩效考核成功实施。

表3-7 常规26种绩效考评法
序号 | 项目 | 概念 | 优点 | 缺点 | 适用范围 |
1 | 德能勤绩法 | 对一个人的工作过程和结果从思想道德、工作能力、勤奋程度等方面依次与一定针对性的标准进行比较,得岀各个方面的评估结果,然后再进行综合的方法。这种方法在对管理者进行评价时经常使用。 | 能够反馈员工工作质量的相关信息,而且所设计的方式能够让上级管理者更容易做岀评估决策。 | 考核指标庞杂、没有针对性、没有明确的标准、考核重点不清楚。考核不能真正反映员工的业绩,往往“老好人”、“庸人”考核分数反而最高。 | 现在大多数企业不单独使用,通常与其他的方法结合在一起使用。 |
2 | 目标管理法 | 根据被考核人完成工作目标的情况来进行考核的一种绩效考核方式。在开始工作之前,考核人和被考核人应该对需要完成的工作内容、时间期限、考核的标准达成一致。在时间期限结束时,考核人根据被考核人的工作状况及原先制定的考核标准来进行考核。 | 能够提升员工工作的积极性、主动性、创造性;提高员工的成就感。 | 以结果为导向,重视结果轻视过程;难以对不同的员工设定不同的工作目标;对考核人员的素质提出了很高的要求;并非所有的工作都可以设定明确的目标。 | 对各级管理者比较适用。 |
3 | 360度反馈 | 360度反馈又称全视角反馈,是被考核人的上级、同级、下级和服务的客户等对他进行评价,通过评论知晓各方面的意见,清楚自己的长处和短处,来达到提高自己的目的。 | 从多角度评价员工,产生的结果也比较客观公正。 | 容易导致员工之间不团结。 | 强调以绩效为导向的公司。 |
4 | 主管述职评价 | 述职评价是由岗位人员作述职报告,把工作完成情况和知识、技能等反映在报告内的一种考核方法。述职报告可以在总结本企业、本部门工作的基础上进行,但重点是报告本人履行岗位职责的情况,即该管理岗位在管理本企业、本部门完成各项任务中的个人行为,本岗位所发挥作用状况。 | 定期对工作进行述职,能够检讨工作得失且为下阶段工作计划的制定及工作改善指明了方向,是一种较为民主的方法。 | 考核方法单一,不能精确反映出被考核人的工作质量状况,仅仅设定几个考核要素进行评定,主观性强。 | 主要针对企业中、高层管理岗位的考核,被经常使用。 |
5 | 关键事件法 | 考核人在平时注意收集被考核人的“重要事件”,这里的“重要事件”是指被考核人的优秀表现和不良表现,对这些表现要形成书面记录。根据这些书面记录进行整理和分析,最终形成考核结果。 | 能够记录反馈员工日常工作中表现好或不好的工作行为;有利于促进工作绩效的提升。 | 考核人如果漏记关键事件,会导致近期效应的偏差被夸大,员工会觉得管理者编造事实来支持其主观意见。 | 中层管理者及基层操作人员。 |
6 | 强制正态分布法 | 按照事物“两头小、中间大”的正态分布规律,先确定好各等级在总数中所占的比例,然后按照每个员工绩效的优劣程度,强制纳入其中的一定等级。 | 有利于筛选岀淘汰的对象;具有激励和鞭策作用;避免考核标准过宽或过严及考核结果过于趋中现象。 | 如果一个部门的员工都的确是优秀的,可能会带来多方面的弊端,不利于创造团对合作的氛围等。 | 适用于工作绩效难以通过数量来衡量的工作。 |
7 | 排序法 | 通过打分或评价等方式,给被考核者排好名次。 | 考核简单、能迅速完成。 | 标准模糊,主观性强。 | 管理基础薄弱的公司。 |
8 | 配对比较法 | 将被考核者进行两两逐对比较,比较中认为绩效更好的得1分,绩效不如比较对象的得0分。在进行完所有比较后,将每个人的所得分加总就是这个人的相对绩效,根据这个得分来评价岀被考核者的绩效优劣次序。 | 考核操作简单、方便。 | 主观性强,考核标准不能量化,考核结果不精确。 | 管理基础薄弱的中小公司。 |
9 | 等级评定法 | 根据一定的标准给被考核者评出等级,例如A、B、C、D、E或优、良、中、劣、可等级。 | 考核简单、能迅速完成。 | 对考核人的诚信度要求很高;主观性强;标准模糊。 | 管理基础薄弱的公司。 |
10 | 交替排序法 | 由考核人按照整体的工作表现从员工中先挑绩效最好的,再挑出最差的;然后挑岀次最优的,再挑岀次最差的,直至排序完毕。 | 容易操作,结果令人一目了然。 | 因为在员工中间进行比较,迫使员工相互竞争,容易对员工造成心理压力。 | 劳动密集性企业及对考核要求不高的企业。 |
11 | 等差图表法 | 在实际操作中考虑两个主要因素:一是考核项目,即要从哪些方面对员工的绩效进行考核;二是评定分等,即对每个考核项目分成几个等级。在确定了这两者后,即可由考核者按照评定图表的要求对被考核者提供分数。 | 考核操作简单、方便。 | 主观性强,考核标准不能量化,考核结果不精确;考核要素没有重点与非重点之分。 | 规模小的公司或管理基础薄弱的公司。 |
12 | 要素评定法 | 在实际操作中考虑两个主要因素:一是考虑到不同的考核项目具有不同的重要性;因而考虑加权的因素,将不同的因素赋予不同的重要性,这个重要性是通过他们各自的分值范围体现的。二是评定分等,即对每个考核项目分成几个等级。在确定了这两者后,即可由考核者按照评定图表的要求对被考核者提供分数。 | 考核操作简单、方便;考核要素能够体现岀工作的重要性来。 | 主观性强,考核标准不能量化,考核结果不精确。 | 规模小的公司或管理基础薄弱的公司。 |
13 | 流程考核法 | 按照系统工程理论对相关的工作制定作业操作流程,找岀影响工作产岀的关键流程点并对这些点进行控制和考核的方法。 | 具有相对稳定性、连续性;能够激励每个职位的员工相互配合,有利于培养团队精神。 | 在流程没有优化的情况下进行考核,致使工作效率没有提高,顾客抱怨没有减少,员工对考核产生误解。 | 流程性比较强、公司组织结构比较扁平的企业。 |
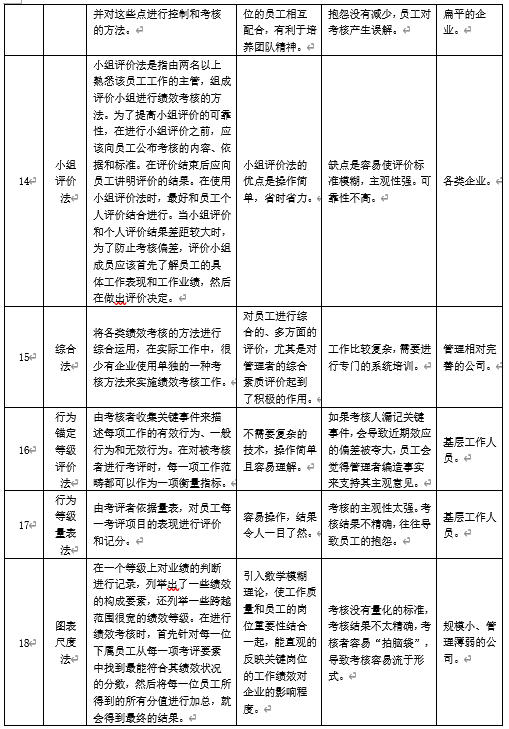
14 | 小组评价法 | 小组评价法是指由两名以上熟悉该员工工作的主管,组成评价小组进行绩效考核的方法。为了提高小组评价的可靠性,在进行小组评价之前,应该向员工公布考核的内容、依据和标准。在评价结束后应向员工讲明评价的结果。在使用小组评价法时,最好和员工个人评价结合进行。当小组评价和个人评价结果差距较大时,为了防止考核偏差,评价小组成员应该首先了解员工的具体工作表现和工作业绩,然后在做岀评价决定。 | 小组评价法的优点是操作简单,省时省力。 | 缺点是容易使评价标准模糊,主观性强。可靠性不高。 | 各类企业。 |
15 | 综合法 | 将各类绩效考核的方法进行综合运用,在实际工作中,很少有企业使用单独的一种考核方法来实施绩效考核工作。 | 对员工进行综合的、多方面的评价,尤其是对管理者的综合素质评价起到了积极的作用。 | 工作比较复杂,需要进行专门的系统培训。 | 管理相对完善的公司。 |
16 | 行为锚定等级评价法 | 由考核者收集关键事件来描述每项工作的有效行为、一般行为和无效行为。在对被考核者进行考评时,每一项工作范畴都可以作为一项衡量指标。 | 不需要复杂的技术,操作简单且容易理解。 | 如果考核人漏记关键事件,会导致近期效应的偏差被夸大,员工会觉得管理者编造事实来支持其主观意见。 | 基层工作人员。 |
17 | 行为等级量表法 | 由考评者依据量表,对员工每一考评项目的表现进行评价和记分。 | 容易操作,结果令人一目了然。 | 考核的主观性太强。考核结果不精确,往往导致员工的抱怨。 | 基层工作人员。 |
18 | 图表尺度法 | 在一个等级上对业绩的判断进行记录,列举岀了一些绩效的构成要素,还列举一些跨越范围很宽的绩效等级。在进行绩效考核时,首先针对每一位下属员工从每一项考评要素中找到最能符合其绩效状况的分数,然后将每一位员工所得到的所有分值进行加总,就会得到最终的结果。 | 引入数学模糊理论,使工作质量和员工的岗位重要性结合一起,能直观的反映关键岗位的工作绩效对企业的影响程度。 | 考核没有量化的标准,考核结果不太精确,考核者容易“拍脑袋”,导致考核容易流于形式。 | 规模小、管理薄弱的公司。 |
19 | 岗位绩效指数化法 | 对考评对象的工作业绩和所确定的岗位指数之间进行比较的考评方式。由于岗位指数是职位要素、岗位目标以及影响目标达成的各种因素的综合指数,岗位绩效指数一旦确定,考评就有了一个动态的、相对固定的参照坐标。 | 采用多角度考评,可以确保权重确定的可靠性和客观性;满足选拔、提升晋级、素质测评及培训等多方面的需求。 | 要求考核人具有比较高的个人素质;岗位指数难以精确确定,从而影响到绩效结果的精确度。 | 管理基础好的公司。 |
20 | 层次分析法 | 将复杂问题分解成为各个组合因素,又将这些因素按支配关系组成层次结构,通过两两比较的方式确定层次中诸因素的相对重要性,然后综合决策者的判断,确定决策方案相对重要性总排序。 | 针对不同的个体,能够设计岀个性化的绩效方案。 | 对考核人员的素质要求很高,要求熟练的掌握计算机程序的应用,而且具有运筹学的基础,不能广泛的推广。 | 员工素质比较高的企业,尤其是考核人的素质比较高。 |
21 | 增强效力法 | 要求考核人和被考核人一同决定考评绩效的具体细节,包括多种表格、方法、会晤周期等。在实施的过程中,将员工个人置于客户的位置来考虑。 | 针对不同的个体,能够设计出个性化的绩效方案。 | 因为对考核人的素质提岀了更高的要求而不能推广;考核没有形成系统,难以操作与管理维护。 | 欧美等外资企业,本土企业因文化观念等原因不太使用。 |
22 | 综合指标法 | 对一个组织的业绩评估,依据事先设定的多项指标,评价各项指标达到程度的评估方法。 | 将多项要求以指标进行评估,全面客观。 | 选取指标困难,即便指标较多也会未必全面。 | 集团分子公司、非赢利组织等。 |
23 | 全面总结法 | 一个组织对其在评估期内各方面的工作进行系统的回顾与评述,列出分类、成绩、不足、改进措施和下一期的工作计划,最后得到上级管理者对该总结认可的评估方法。 | 系统全面,自我反省进步、不足和改进措施,有益于后期工作。 | 没有批评标准,易于夸大优点和自我满足。 | 集团内的分子公司、非赢利组织等。 |
24 | 目标任务法 | 依据事先设定的目标标准或被上级组织认可的指标,对一个组织在评估期内主要工作任务的成果进行评估的组织评估方法。 | 评估目的明确,结果针对性强。 | 不全面,重视结果轻视过程。 | 小型组织、协作配套的内部组织等。 |
25 | 财务指标法 | 依照事先设定的收入、利润、投资收益率等财务指标,对一个组织的业绩进行评估,评判各项财务指标达到的程度的评估方法。 | 促进企业提高经济效益。 | 容易引导组织追求短期的经济利益从而忽视长期利益。 | 利润中心组织、独立企业等。 |
26 | 综合指标法 | 对一个组织的业绩评估依据事先设定的多项指标,评价各项指标达到程度的评估方法。 | 评估全面客观。 | 选取指标困难且即便指标较多也会要求不全面。 | 集团分子公司、非赢利组织等。 |

任何考核方法都有其优缺点,管理者应结合企业的经营状况和管理水平,把多种考核方法整合起来,通过综合使用或交叉运用,提高管理效率。
十、绩效考核分数与等级系数
(一)绩效考核结果的表现形式
绩效考核结果是对考核对象绩效水平的评价结论,可以采用分数、等级、系数或评语等形式表示,但要注意绩效考核的分数、等级和系数之间应具有逻辑对应关系。

表3-8 绩效分数与等级系数对照表(示例)
考核等级 | A | B | C | D | E |
考核分数 | 95分(含)以上 | 90(含)~95 | 75(含)~90 | 60(含)~75 | 60分以下 |
绩效系数 | 1.2 | 1.0 | 0.8 | 0.6 | 0.4 |
考核分数是由各项指标考核分数加权汇总计算出来的,或根据考核评价直接得出来的,能够直观反映被考核人绩效计划的总体完成情况。
绩效等级可以根据考核分数的绝对值确定,也可以根据考核分数相对水平确定,比如规定考核分数前10%为优秀。绩效等级通常设立“A、B、C、D、E”代表“优、良、中、可、差”等形式。根据考核分数绝对值确定绩效等级时,应结合被考核人的历史考核分数分布来划分分数区间,以确保被考核人的绩效等级分布呈“两头小中间大”的钟形分布特征。
绩效系数表示绩效程度或相对水平,可根据考核分数和绩效等级确定,计算方法较多作为薪酬分配系数。
(2绩效考核系数的计算方法
常用的绩效考核系数计算方法有等级对照法、精确系数法、功效系数法、分享系数法等,不同的计算方法得出的系数不同。
1等级对照法
等级对照法是指通过制定绩效等级系数表,为不同考核等级设置相应的考核分数区间和绩效系数。根据被考核人的考核分数确定绩效等级和绩效系数。以上表为例,员工的考核分数为85分,经查表可以知道其绩效等级为C,绩效系数为0.8。等级对照法简单易懂,是最为常用的绩效系数确定方法之一。但也有不足之处,当不同绩效等级分数区间较大时,可能会因1分之差导致绩效系数差异较大的情况。
2精确系数法
精确系数法是指根据考核分数和标准分的对比关系确定绩效系数的方法。一般情况下,公司将标准分设定为100分,计算方法如下:
绩效系数=实际考核得分÷标准分
比如,某员工的实际考核得分为85分,绩效标准分为100分,则绩效考核系数=85÷100=0.85
这种方法计算简单,可以精确反映不同被考核对象之间的绩效差异,容易被大家接受,使用比较普遍。
3功效系数法
功效系数法是等级对照法与精确系数法的结合。首先,根据绩效考核成绩确定绩效考核等级及等级系数(或标准系数);然后再根据具体考核分数和所在绩效等级计算调整分数,以体现处于同一绩效等级的不同考核对象之间的绩效差异性。计算过程如下:
绩效考核系数=标准系数+调整分
1标准系数是指根据绩效考核成绩所在绩效等级确定的绩效考核系数
2调整分=功效系数×(上一绩效等级考核系数—本绩效等级考核系数)
3功效系数=(实际绩效考核分数—本绩效等级基础分)÷(上一绩效等级基础分—本绩效等级基础分)
4本绩效等级基础分是指该绩效等级对应的最低绩效考核分数
比如,某员工的绩效考核成绩为85分,绩效等级系数见下表,按照功效系数法,该员工绩效考核系数的计算过程如下:

表3-9 绩效等级系数对照表(示例)
考核等级 | A | B | C | D | E |
绩效系数 | 1.2 | 1.0 | 0.8 | 0.6 | 0.4 |
考核分数 | 95分(含)以上 | 90(含)~95 | 75(含)~90 | 60(含)~75 | 60分以下 |
第一步:确定标准系数
假设该员工的绩效考核成绩为85分,对应的绩效等级为C,对应的绩效等级系数为0.8,即标准系数为0.8。
第二步:计算功效系数
功效系数=(85-75)÷(90-75)=0.67
其中,90、75分别为B、C的绩效等级的基础分。
第三步:计算调整分
调整分=功效系数×(上一绩效等级考核系数—本绩效等级考核系数)
=0.67×(1.0-0.8)=0.13
第四步:确定绩效考核系数
绩效考核系数=标准系数十调整分=0.8十0.13=0.93
功效系数法既体现了考核对象之间的绩效差异性,又转移了对考核分数的过度关注,但计算比较复杂。
4分享系数法
分享系数法是指根据部门标准绩效工资总额和绩效考核成绩,确定该部门在公司绩效工资总额中享有的分配比重的方法。
部门实际绩效工资总额=公司绩效工资总额×部门绩效工资分享系数
部门绩效工资分享系数=(该部门标准绩效工资×部门绩效考核成绩)÷∑(各部门标准绩效工资×绩效考核成绩)
分享系数法能够直观地反映了部门价值和绩效考核成绩对部门绩效工资总额的影响关系。

邓志文